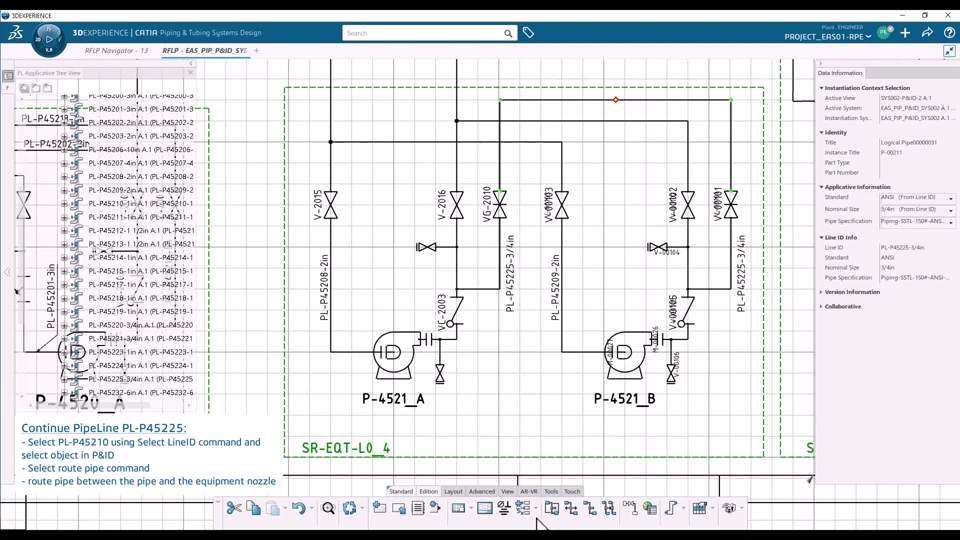
2.2.1- Plant Design - Piping

Chemical Plant dataset

Overview teaser Video : 5min

 

Detailled videos

P&ID Schematic : 5min
3D design :15min

 

Plant Unit dataset

Video overview : 20min